|
JVM
|
#include "methods.h"#include "readfunctions.h"#include "validity.h"#include "utf8.h"#include "string.h"#include "debugging.h"
Functions | |
| char | readMethod (JavaClass *jc, method_info *entry) |
| Reads a method_info from the file. More... | |
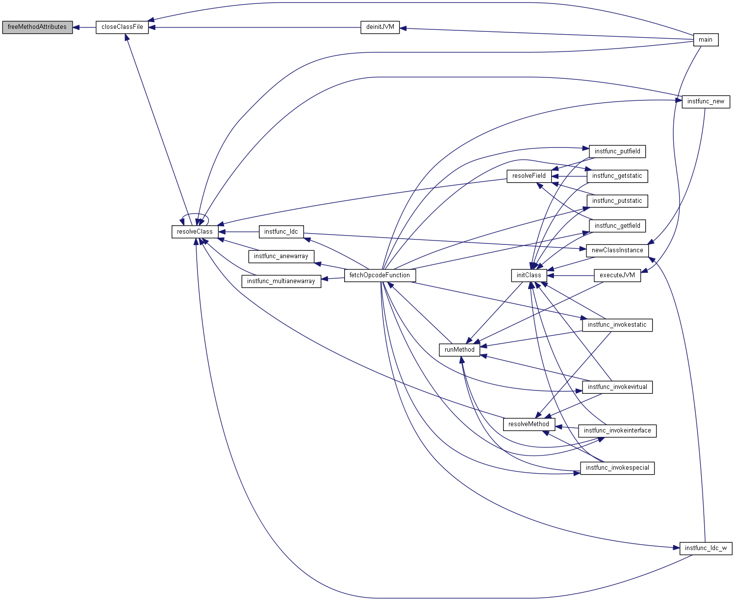
| void | freeMethodAttributes (method_info *entry) |
| Releases attributes used by the method_info struct. More... | |
| void | printMethods (JavaClass *jc) |
| Function to print all methods of the class file. More... | |
| method_info * | getMethodMatching (JavaClass *jc, const uint8_t *name, int32_t name_len, const uint8_t *descriptor, int32_t descriptor_len, uint16_t flag_mask) |
| void freeMethodAttributes | ( | method_info * | entry | ) |
Releases attributes used by the method_info struct.
| method_info* | entry - pointer to the method_info that contains the attributes |


| method_info* getMethodMatching | ( | JavaClass * | jc, |
| const uint8_t * | name, | ||
| int32_t | name_len, | ||
| const uint8_t * | descriptor, | ||
| int32_t | descriptor_len, | ||
| uint16_t | flag_mask | ||
| ) |


| void printMethods | ( | JavaClass * | jc | ) |
| char readMethod | ( | JavaClass * | jc, |
| method_info * | entry | ||
| ) |
Reads a method_info from the file.
| JavaClass* | jc - pointer to the structure to be read. |
| method_info* | entry - where the data read is written |

